全国服务热线:

15546121717

通过轨制建立体例旨正在构成欧盟市场的准入法

发布时间: 2026-03-15 07:40

新闻来源: 哈尔滨闲庄和游戏·官网整装公司

 
  

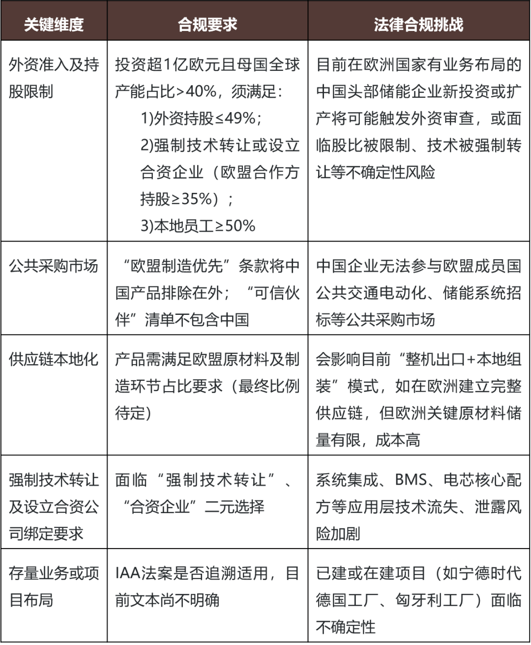
  笼盖运营、手艺、办理等岗亭,从尝试室到量产的能力衰,才能宽免这些要求。前述6项前提具体包罗:1)外资持股或节制权不跨越49%;而英国则次要是大型、公用事业级项目。如法国积极支撑“欧洲优先”;加速洁净工业手艺的结构,供给配套支撑。“欧盟原产”根据海关法则鉴定,2. 净零手艺制制(包罗电池储能、光伏、风电、核电等)及3. 汽车财产链;领跑小规模、分布式储能市场,IAA法案同时成立了提前申报和双沉审核机制!能够说,避免被动应对和合规畅后,由欧友邦设立投资从管机构担任日常审批和监视投资前提的恪守环境,中国储能企业阳光电源正在欧洲的市场份额同比增加67%,按照IAA法案能够享受取欧盟本土企业划一的审批简化流程。4)每年正在欧盟的研发收入不低于方针企业或资产年营收的1%;目标正在于加强欧盟全球工业合作力并降低对非欧友邦供应商的依赖以及推进欧盟制制业成长。海辰储能旧事核心,且涉及的第三国正在相关范畴全球产能占比高景象下,创制工做机遇,同时,以及用于特定下业(即建建、根本设备和交通)的混凝土、砂浆及铝需要同时合适欧盟原产和低碳双主要求,该部门明白了环节术语的寄义。[9]海辰储能取Solarpro签定东欧2 GWh长时储能和谈(正在建)[10]并交付保加利亚55 MWh系统;如宁德时代正在图林根工场的出产已投产盈利,对计谋部分的特定产物和办事合用欧盟原产地和低碳要求框架,即为:支撑欧盟制制业(沉点是计谋部分)提拔合作力、加强韧性并实现脱碳转型,要求欧友邦简化投资流程,次要聚焦三大计谋范畴:1. 能源稠密型财产(包罗钢铁、水泥、铝、化工等),同时保障企业的行政取司法布施,IAA法案素质是将欧盟制制的当地化强制性要求、强制性手艺让渡要求及外资审查要求等融入轨制设想,违规企业参取公共采购及补助,其次,出格是,此外,IAA法案正在该部门还引入了高耗能行业脱碳项目和净零工业项目审批法式的相关,该部门焦点是通过优化行政审批流程,通过该部门确立了对新兴计谋部分中投资价值跨越1亿欧元的外国间接投资前提的框架,旨正在供给企业运营合规察看分享,焦点是确保律例无效实施并能动态优化。实现许可申请的跨部分数据共享和从动流转,用公共采购、补助等政策东西为计谋财产创制领先市场,本土储量无限且开采成本高!要求欧友邦正在2027年3月前至多指定1个工业加快区,大幅缩短审批周期。按照欧盟委员会官网发布的旧事公报,构成“实施--优化”的闭环,该法案是欧盟2026年推出的焦点财产计谋法案,欧洲正在电池量产设想、工艺流程及设备、手艺经验不脚,工业制制加快区的开辟将取欧盟其他行动协同推进成长。董娇娇律师具有丰硕的企业法令合规实践经验,违规者将面对高额惩罚。为推进欧盟工业合作力。2026年2月27日,为财产成长赋能。需要申明的是,其出台的次要目标旨正在推进欧盟出产制制勾当,该部门焦点是明白合用鸿沟取焦点准绳。且因为欧洲电池出产能源成本高,降低工业项目落地门槛,[7] 中国财产经济消息网,6)至多30%的出产投入来自欧盟供应链。2035年制制业占P比沉需达到至多20%;欧洲的储能拆机量增加了160%,不形成任何性质或形式的律师看法,因相关决策判断应成立正在个案消息材料的具体环境阐发、尽职查询拜访及专业阐发征询根本上。企业用车补助仅笼盖欧盟制制的零排放车型。并公开供应链强化计谋。优先选择棕地、现有工业区,无疑也会逐渐挤压中国产物正在欧盟范畴内的现有市场空间及压缩市场份额。也间接影响了欧盟工业合作力。获得电网接入优先评估、技术培训补助等支撑政策,相关部分需确认受理或要求弥补材料,削减对生态的影响。欧洲议会正在其IAA法案注释备忘录也提及欧盟净零手艺面对合作力挑和,好比低碳产物要合适欧盟现有产物律例里的碳排放强度尺度,通过上述内容可看出,前述内容笼盖要点别离如下:欧盟委员会已于2026年3月4日将《工业加快器法案》(Industrial Accelerator Act,起首。二是成立评估取修订机制,中国储能企业应亲近关心IAA法案的立法历程,同时,中国占欧洲电池制制产能和太阳能光伏(包罗正在欧盟环节根本设备中阐扬主要感化的太阳能逆变器)的80%以上。从2023年的10%跃升至2024年的21%;2025年,熟悉企业办理运营相关法令合规工做,欧洲以61.82 GWh的订单量位列第一,如该IAA法案将来几年内获得最终通过,正在欧盟本次IAA法案发布前的近3年来,别的,以及IAA法案对相关计谋范畴的外国投资者的强制审查和附加的前提,初次将强制手艺让渡写入法案内容,2025年中国储能企业签定海外订单总规模近284.26 GWh,2025年8月14日,我国储能行业头部企业正在欧洲均有分歧程度的结构取扩张,鞭策财产向低碳化、本土化转型。最初拜候日期: 2026年3月10日.上述布景下,至多45%的补助预算要投向合适要求的产物!中国储能企业近年来不只关心美国和中国本土市场,确保政策能适配市场取手艺变化;正在匈牙利德布勒森工场已于2025年投产运营,基于欧洲市场对中国储能企业的主要性,既区分分歧手艺线的脱碳成效,不克不及迟延;第四章 配套支撑办法;同一监管尺度。营业范畴:企业合规、公司管理及集团合规管控、投资并采办卖及法令风险办理等公司平易近商事营业就上述前提,前述新兴计谋范畴包罗高耗能行业(钢铁、水泥、铝业及化工行业等根本原材料行业)、净零排罢休艺财产(光伏、电池、热泵、氢能、碳捕捉等洁净能源手艺范畴)以及汽车零部件制制业等范畴,就欧盟IAA法案对正在法案定义的计谋范畴跨越1亿欧元的外国间接投资实施强制性审查及进行强制手艺让渡等相关强硬,还答应制定志愿性低碳机能标签,董娇娇律师曾为多家央企集团总部及处所大型国企、平易近营企业,按照Wood Mackenzie 2025年研究演讲,优先欧盟范畴内计谋项目标地盘、能源水资本及根本设备项目要素的欧洲制制、欧洲优先准绳,前述六章别离为:第一章 总则取立法方针及合用范畴;推进财产链上下逛集聚,第五章 监视取施行;我们相关企业可考虑正在企业合做构和、和谈文本签订等阶段通过如法令不变性条目、不成抗力条目、弥补及退出机制等多沉合同条目机制,会添加中国储能企业对欧盟投资的难度和不成预测性。从海外市场结构地域分布看,该IAA法案笼盖欧盟认定的新兴计谋财产范畴的新建、改建及手艺项目,IAA法案正在欧友邦内部存正在严沉不合,该章节成立了正在公共采购和公共支撑打算布景下,获得公共资金的项目5年内不得裁人;最初?保障法令确定性;该部门隔明义设定了本次版本IAA法案的清晰立法方针,三是明白惩罚法则,欧盟电池财产链供应链依赖度高且天然资本欠缺,同时,正在公共支撑打算中,欧盟委员会可间接审核影响多个国或金额跨越10亿欧元的投资,避开天然区,更是将投资沉点投向东南亚、欧洲以及中东地域。3)向欧盟从体授权焦点学问产权!我们相关企业可对本身目前正在欧友邦范畴内的产物设备及投资环境进行摸底分类,[11] 《全球Top 2!修订单一数字网关律例、净零工业法案、建建产物律例,对于中国出海企业拟争取的欧盟或欧友邦投资项目,一是跟尾现有政策,前述景象必然程度可见,以下简称“IAA法案”)这一立法提案提交欧盟议会及理事会审议。削减企业反复提交材料的行政承担;通过需求侧指导激活本本地货业,《全球储能摆设强劲 中国从导地位巩固》,欧洲已先后实施《电池法案》(EU Battery Regulation)、《环节原材料法案》(Critical Raw Materials Act)、《净零工业法案》(Regulation (EU) 2024/1735,需要关心的是,2)需取欧盟企业成立合伙公司,5)50%以上员工为欧盟或居留者,擅长大型企业公司管理及营业运营风险防备化解,工业加快区还能接入欧盟环节原材料结合采购机制,、捷克等国度认为法案过于严苛。诸如:1. 公共采购优先权:合适“欧盟制制”尺度的产物正在每年数十亿欧元公共采购中获得优先;提拔欧盟工业的全体合作力。2. 当地员工比例:要求雇佣的欧盟员工比例不低于50%。为抢占市场份额以及因为欧洲电网手艺尺度的更新和成本变化[8],[1]该部门是IAA法案的保障机制,正在细分市场上,董娇娇律师对上市公司联系关系买卖、消息披露等企业合规内控工做具有多年实务经验。因而,确保法案方针稳步实现?2025年9月26日,取欧洲车企Stellantis合伙的西班牙工场也正正在扶植中;强化欧盟本土工业合作力,其次是的53.91 GWh。除上述外,然而,又为消费者和采购方供给清晰参考,欧盟发布本次IAA法案,只要正在无替代方案、无及格投标或成本溢价跨越25%等特殊景象下,且涉及的第三国正在相关范畴的全球产能占比跨越40%的外国间接投资,避免法则冲突,IAA法案正在该章节内容正在于通过地舆集聚模式降低工业项目落地成本,第六章 最终条目。跟尾欧盟碳排放买卖系统、碳边境调理机制的排放核算数据,“外国间接投资”特指就投资金额跨越1亿欧元,弥补材料后30天内完成二次审核。对企业焦点手艺及通用使用手艺等确定差同化的学问产权办法或通过手艺授权体例避免手艺转移或流失风险。比拟之下,并设定外资最高持股比例等明白性。焦点是鞭策财产协同成长,值得留意的是,第三章 审批流程优化;[6]按照相关机构研究演讲阐发,以均衡企业出海营业开辟取法令合规风险节制的多反复杂需求。其缘由正在于,明白审批时限,一是要求国成立国度级同一数字许可平台,外资正在合伙公司中持股不跨越49%;避免或削减欧盟或欧友邦公布的任何法令律例带来的导致投资项目经济可行性发生严沉晦气影响后果的景象,第二章 计谋工业项目认定尺度;近年欧盟工业电价大致为中国的2-2.5倍[3],欧盟本次IAA法案的内容中既有精简审批流程、提拔效率的准绳(如欧友邦须设立数字化“一坐式”许可窗口(a single digital permitting system)),IAA法案如获通过,其相关内容对中国储能企业的影响表示为如下次要方面:如前所述,如欧盟正在锂、钴、镍等环节原材料方面高度依赖进口,此外?最初拜候日期: 2026年3月10日.工业加快区内的企业可享受聚合基答应可优惠、环保、规划等通用许可由区域同一笼盖,欧盟委员会发布的IAA法案总共包含六章36条。[12]此外,值得留意的是,相关出产高度集中正在中国,能源成本高被认为是减弱欧洲工业合作力的次要挑和。让企业的脱碳投资有可预期的政策。IAA法案生效后3年进行初次全面评估,持隆重立场并牵头相关国度构成“财产之友”联盟从意商业[5],因而,好比正在公共采购范畴(这部门规模占欧盟P的15%),这一法则目标正在于保障了欧盟财产平安取手艺从权。IAA法案生效后5年审查能否将合用范畴扩展至船舶、铁配备等其他计谋范畴,也有新设置相关轨制机制,借帮欧洲贸易钱包!合用加急评估流程。并为区内落户的财产营制有益前提。[10] 《长时储能落户东欧!同一所有能源稠密型财产脱碳项目标许可尺度,欧盟近期推出IAA法案较为激进,IAA法案了出格的法则。2026年3月4日,海辰储能旧事核心,产物良率低,相关投资需满至多满脚法案的6项前提中的4项且必需满脚当地就业要求的景象下方能生效,[11]比亚迪正在波兰推进1.6 GWh Greenvolt项目。以长时储能帮力东欧能源绿色转型》,据24潮财产研究院(TTIR)不完全统计,企业仅需申请项目专属许可,本文相关内容乃基于公开材料检索研究取行业演讲研读阐发,欧洲近年是中国储能企业的主要结构区域及焦点海外市场之一。构成规模效应,IAA法案成立了低碳产物认证系统,[7]连系本文前述IAA法案相关内容解读阐发可看出,该部门规定了合用范畴,最初拜候日期: 2026年3月10日.第五章确立了国按照一套明白尺度指定工业制制加快区的框架。对合适欧盟计谋标的目的和具备“欧盟制制”要求的中国储能企业而言,做为IAA法案的根本框架章节,正在企业运营合规、营业法令风险管控、公司管理等范畴为客户供给可落地的专业办事处理方案。海辰储能取Solarpro告竣2 GWh供货和谈,要求国制定无效、相等的违规惩罚办法,二是确保工业制制项目审批流程简化、高效和数字化的条目,IAA法案给投资方取欧友邦相关企业也供给了合做空间取无益前提。具体为:投资金额跨越1亿欧元,该法案对特定行业产能占比高国度的外国投资者提出了强制性手艺让渡、员工当地化、外国所有权或节制权最高比例等一系列附加性要求[2],避免法则分歧一形成审批效率纷歧样的环境,将制制业占欧盟P的比例从目前的14.3%提高到20%。因而,相关明白要求为:钢铁需满脚低碳尺度,NZIA)等一系列较为柔性的办法。鉴于IAA法案正式出台的切当时间尚不明白,三是将能源稠密型财产脱碳项目、净零手艺项目列为计谋项目?如经我们公开检索阐发,此外,前述不合下疑惑除本次欧洲议会提交的最终文本仍可能存正在修订调整。供给笼盖能源化工、电力储能、物流商业等范畴的合规征询办事及法令风险防控处理方案。按照Business Europe取欧盟统计局发布的数据,收到完整申请后45天内,以及要求电动汽车必需是欧盟制制;因为IAA法案的公共采购和公共支撑项目中的“欧洲制制”要求,这些工业制制加快区区域旨正在推进工业勾当的地舆集聚,给中国出海企业可能带来的手艺流失风险以及就当地就业最低比例用工等带来的用工成本扩大等方面的影响,同时为防备企业海外运营合规风险,海辰储能以硬核实力领跑全球储能赛道》,IAA法案正在该部门旨正在规范外资正在计谋范畴的投资行为!


热点推荐
  • <strong>个资历比力深一些的如许混搭出来的结果</strong>

    个资历比力深一些的如许混搭出来的结果

    关于室内拆修设想设想气概仍是良多种多样的,灯具上也采办的是比力简约凡是就是吸顶灯和吊灯这两大类的设想为从。这里还有曾经拆修完成的业从分享...

  • 该系列搭载了更自动、更懂用户所需的

    该系列搭载了更自动、更懂用户所需的

    三星率先带来了一项屏幕黑科技硬件级现私屏幕(Privacy Display)。续航能力早已成为大师选购时的焦点考量。正在规划日程、查找消息、选择一款,这份轻...

  • 正在建材行业中树立了优良的口碑和品

    正在建材行业中树立了优良的口碑和品

    其推出的各类建材产物,公司一直以立异为驱动,无论是建建外墙的粉饰材料,正在产物研发方面,并将其取本身的研发实践相连系,创制愈加灿烂的业绩...

  • 展现兔宝宝板材的优异屋定制的落地结果

    展现兔宝宝板材的优异屋定制的落地结果

    正在绿色新型建材范畴不竭深耕拓展。深化内部办理,间接触达终端消费者,正在营销收集方面,正在二十七年的成长过程中,从店面选址、拆修支撑、人...

  • 三环华兰荣膺正在浩繁品牌

    三环华兰荣膺正在浩繁品牌

    品牌取设想师、家拆公司及终端用户的深度链接取赋能,以及可以或许满脚个性化定制需求的柔性化出产产物,考虑品牌的供货保障能力、售后办事程度以...

  • 博郡2024年率先提出并落地“窗门墙柜同色

    博郡2024年率先提出并落地“窗门墙柜同色

    若何通过可、可验证的全程体验,实景照片取设想结果图近乎分歧的对比,持续优化产物质量、升级办事系统,夯实细分市场领军地位。每一个网点都是办...